ICON English ICON 中文版
       新闻动态
危废经营许可证管理办法修订草案征求意见稿发
ICON  新闻动态

近日,环保部下发了关于征求《危险废物经营许可证管理办法(修订草案)(征求意见稿)》意见函(环办土壤函[2017]2001号),向各部门征集修订意见。

1515807215401039.png

      《危险废物经营许可证管理办法》(国务院令第408号,以下简称《办法》)最初于2004年7月1日起施行,《办法》的出台标志着我国危险废物行业经营许可证时代的开始,是我国危废管理政策中的重要一环。2004年至今,《危险废物经营许可证管理办法》本着简政放权、精细化管理的原则分别在2013年12月和2016年1月对条例进行两次修订,下放危废经营许可审批、简化危废设施审批程序,加速危废处理设施建设。现行危废经营许可证管理体制如下图所示。

1515807239286045.png

现行危险废物经营许可证管理体制

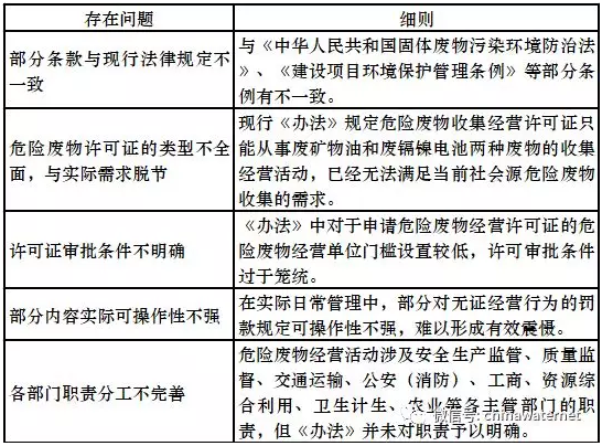
      目前我国危废管理体系正逐步走向成熟阶段,我国危废管理制度已涵盖了危险废物产生、贮存、转运、利用及处置的全过程,并建立了危险废物鉴别、申报登记和转移联单等多项制度。据统计,我国危险废物集中处置能力呈现逐年提升的势头。截至2016年底,我国持危险废物经营许可证单位共2149家,危险废物核准利用处置能力达到6471万吨/年。随着危废污染防治形式的变化,现行的《办法》存在的部分问题日益显现,需待进一步修订,主要存在问题如下所示。

blob.png

现行《危险废物经营许可证管理办法》主要存在问题

      本次修订草案从危废全过程管理的各个环节对现行危废经营许可证管理制度提出了修订意见。

blob.png

危险废物经营许可证管理办法修订草案意见

      本次修订草案主要依据固废法、环评、检测、排污许可等制度,并遵循保持立法结构一致、增强执行条款可操作性、强调企业主体责任等原则修订。本次修订草案在以下几方面有所变化,值得关注:一是首次对危险废物移动式设施的经营许可证申领程序和监管原则做出规定;二是使用自建危险废物利用处置设施处理危险废物并对外提供经营服务的危险废物产生单位应当领取危险废物经营许可证及相应的排污许可证;三是明确地方各级环保部门分级分类审批颁发许可证的范围、种类和权限,包括新增的危险废物利用经营许可证。

      E20研究院对本次修订草案主要内容逐条分析如下:

      一、 完善危险废物全过程管理经营许可证制度

      现行《办法》将危废经营许可证按照经营方式的不同分为危险废物收集、贮存、处置综合经营许可证和危险废物收集经营许可证。领取危险废物综合经营许可证的单位,可以从事各类别危险废物的收集、贮存、处置经营活动;领取危险废物收集经营许可证的单位,只能从事机动车维修活动中产生的废矿物油和居民日常生活中产生的废镉镍电池的危险废物收集经营活动。

      本次修订草案征求意见稿进一步完善了危险废物全过程管理经营许可制度:一是将危险废物经营许可证按照经营方式,分为危险废物综合经营许可证、危险废物利用经营许可证和危险废物收集经营许可证。将危险废物利用经营活动纳入许可证经营范围,补充了危险废物利用经营活动的内容,从经营形式上保证资源化的合法性;二是扩充了收集经营许可证的可收集废物类别,包括废矿物油、废镍镉电池、废铅蓄电池,以及省级以上环境保护主管部门规定的其他危险废物;三是分别针对收集、利用、处置经营活动提出了更为细化的许可条件要求;四是鼓励危险废物经营单位按照市场化运作方式建设危险废物利用处置设施,并对外提供经营服务。危险废物经营单位和使用自建利用处置设施对外提供经营服务的危险废物产生单位,应当领取危险废物经营许可证,其排放水污染物、大气污染物的各类排污行为以及对新产生的固体废物进行贮存、转移、利用或者处置的活动,应当依法申领排污许可证。

      二、 进一步简政放权,推进行政审批便利化

      目前我国危险废物收集、贮存、处置综合经营许可证的颁发、变更和期满换证事项由省、自治区、直辖市环境保护主管部门审批。医疗废物集中处置单位的危险废物经营许可证由市级人民政府环境保护主管部门审批颁发。危险废物收集经营许可证则由县级人民政府环境保护主管单位审批颁发。目前,已有部分省份将危险废物收集、贮存、处置综合经营许可证颁发等事项下放至市级环保局,如江苏省。江苏省于2016年发布《关于做好危险废物经营许可证审批权限下放管理等工作的通知》,通知明确自2016年3月1日起,原由省环保厅审批的危险废物经营许可证的颁发、变更和期满换证事项均下放至省辖市环保局审批。

      中共中央办公厅、国务院办公厅分别于2013、2014年下发《关于省以下环保机构监测监察执法垂直管理制度改革试点工作的指导意见》《国务院关于取消和下放一批行政审批项目的决定》(国发〔2013〕44号)《关于做好下放危险废物经营许可审批工作的通知》(环办函〔2014〕551号),进一步简政放权,加强职能转变。本次修订草案根据各文件对以下几方面进行了修订:一是明确地方各级环保部门分级分类审批颁发许可证的范围、种类和权限;二是完善了许可证范围和内容,规范了附件要求、移动式设施的申领程序和监管原则等;三是列明许可证到期不予换证的具体情形,推进审批规范化。具体分级分类审批颁发单位如下所示:

blob.png

修订草案中危险废物经营许可证审批颁发单位

      三、 加强落实企业污染防治主体责任

      根据企业为环境污染防治的主体,并对危险废物全过程管理负有首要责任的原则,本次修订草案征求意见稿提出:一是许可证申请条件对环评、危险特性分析、环境监测、退役填埋场封场环境责任延续等均提出了要求,为后续监管提供切实依据;二是针对危险废物填埋处置设施、场所,要求危险废物经营单位在投资概算或经营成本中对退役费用进行预提;三是以严格执行经营记录、危废特性分析、环境监测、排放监测、周边环境介质监测、信息公开等制度,明确企业主体责任,并进一步完善相关罚则;四是明确规定危险废物经营单位从事危险废物利用经营活动,全部或者部分以危险废物为原料生产再生产品的,应当保证产品质量符合国家、地方或者行业通行的标准;五是规定危险废物经营单位应当按照国家有关规定投保环境污染强制责任保险。

      四、 完善危险废物监管手段

      为完善危废监管,本次修订提出:一是建立危险废物经营单位环境绩效评估制度,强化对经营单位的事中事后监管,绩效评估的结果依法公开,纳入社会信用记录,并作为调整环境污染强制责任保险费率上下浮动的依据;二是建立危险废物信息管理系统和视频监控系统,利用信息化手段提高监管效率;三是强化经营单位信息公开,让企业接受社会监督。

      五、 对于法律一致性的修订

      修订草案征求意见稿根据新修订的《中华人民共和国环境保护法》《最高人民法院、最高人民检察院关于办理环境污染刑事案件适用法律若干问题的解释》(“两高司法解释”)等,对部分条款限制、术语和罚则进行了修订。

      六、 完善监管职责划分

      修订草案征求意见稿补充了安全生产监管、质量监督、交通运输、公安(消防)、工商、资源综合利用、卫生计生、农业等主管部门的工作职责。

      七、 根据实践需求,在风险可控的前提下提出以下情况不需要申请许可证

      修订草案征求意见稿也对无需申请许可证的单位及情况做出了总结,包括:1.产生危险废物的单位在其厂区(场所)内,自行或者委托第三方专业机构对本单位产生的危险废物进行利用或者处置;2.在同一省级行政区内,同一母公司或集团公司所属的子公司之间使用共享设施,对各子公司产生的危险废物进行利用或者处置;3.将位于同一工业园区内的特定企业产生的特定种类的危险废物作为生产原料进行定向利用;4.以技术研发、验证为目的对危险废物进行利用或者处置;5.根据《国家危险废物名录》,可以实行豁免管理的利用或者处置活动。

     



© 2021 上海明奥环保科技有限公司 版权所有 沪ICP备18024801号 Powered by 上海明奥环保科技有限公司